Yes, this is very interesting. I'll definitely buy the 1979 Spanish 500 pesetas. Such an early year is surprising for anti-Stokes luminescence – a great find!
Vietnamese dong notes also extend the initial use of this security feature on polymer.
Thank you for expanding the list of banknotes with anti-Stokes luminescence; this is very interesting to me. I hope to start buying a little of these banknotes soon.
I promised to send the front sides of my Bank of England banknotes, which are shown in the thread.
Something of interest, I bought a 20 Pound note with the Bailey signature, prefix is ED.
It shows no anti-Stokes with my laser, which is a USB-powered 980nm device.
That is strange. I see your note had a DK prefix. Maybe that is a factor?
I have a 5 and 10 Pound note on the way also, from a different seller.
About the 20 pounds, it actually does fluoresce but very dimly. It is the only note I have where the laser doesn't reveal the fluorescence in daylight and is very dim even in a dark room.
When I put it under the three LED lights I have, it was obvious.
Thanks again for the tip, it is very beautiful.
No, I haven't tested the 50 pounds note. If you have a chance, please take a look. I'm curious myself.
Regarding the 20 pounds note, the glow is much dimmer than on the other notes in this series. I assume they use a different substance. I can't explain why, but I can confirm: the glow on my 20 note is much dimmer.
Spanish 10000 pesetas - I'll look for it when I get a chance )
The high denomination Spain notes are very expensive in UNC condition.
These notes have squares in certain places, presumably machine-readable per denomination.
In my opinion they are not pretty, but more functional anti-Stokes. I've spent a lot of money on these notes but I don't think it is worth it unless you are committed to finding out for yourself how they look when photographed.
So I think for you, I would focus on the easy ones that are cheap. Maybe one from the early set (which for now I think 1979 is the earliest) and then one from the last set which is the 1996 2000 Pesetas note.
I bought 50 of the 1000 Pesetas notes dated 1992 because at some point they changed the design and I was trying to match serial number prefixes with the differences I was finding in UV appearances.
There is nothing definite I can say yet, however I found out two things:
1. The anti-Stokes green square over the beard on the reverse is the same for all notes in the 1000 group, even the replacements
2. No matter how bad the condition of the note is (because I bought some really bad F grades) the anti-Stokes was always obvious and bright on all the notes.
The only thing I don't know (yet) is whether the 1976 5000 Pesetas note has anti-Stokes on it. Those are expensive, UNC notes are well over £100. To make matters worse these notes are not so common in that grade and when I enquired about two of them on eBay I found out they were AU at best.
So it looks like I either have to get an UNC one which will be around £140 or get an AU one at £65-£70.
I have to find out, one way or another because 1976 could be the start of this!
1. I ordered a circulated Spain 5000 Pesetas note from 1976. I will know within a few days if it has anti-Stokes. I will report here what I find. I bought it only to look for anti-Stokes and it will be okay for that purpose even though it is VF, maybe XF grade
2. I ordered several Goznak test notes. These are beautiful anyway, I go for them naturally! There are two different versions of the Galina Ulanova note from 2010, the Panda note from 2024 and lastly the Sergei Korolev note from 2007.
I'll let you know what I find.
Bran, if you're interested, a catalog of Goznak test and promotional notes was released a few months ago. Here's the direct link to the publisher's page - [Скрытый текст]
A small finding, so nobody else will waste money: that 1976 5000 Pesetas note from Spain does not have any anti-Stokes fluorescence. Not only that, it has no UV activity at all.
So the earliest I know of then is the 1979 Spain series.
Помимо Лаоса этот тип защиты обнаружен на одном из номиналов Камбоджи (P60). Почему-то только один и почему-то не самый крупный. Слегка подсвеченная полоска с повторяющимся номиналом рядом с купонным полем - это блик от вспышки.
I have a theory about this, because I also have in my collection one Cambodia note which has anti-Stokes properties also in the denomination. It is a P#59a 2000 Riels note from 2007.
I have collected a lot of these, 62 in total, and one specimen. There is one single note with anti-Stokes fluorescence on the reverse. The serial number of that note is ង៧ 2267131
I don't have another one with that prefix.
My theory is that the UV ink was contaminated for a certain batch of notes.
I found this also with one Hong Kong 20 Dollars note issued by the Standard Chartered bank in 2014. I have examples of this note from multiple years and I have multiple 2014 notes. I collected 18 notes in total. Only one prefix has anti-Stokes fluorescence and that is the prefix ED on the 2014 note. I have a total of 6 notes with that prefix and they have anti-Stokes fluorescence in the same area as the vertical bars that fluoresce under UVA and UVC.
I can't believe this was intentional, I think that was a contaminant in the UV ink.
A small finding, so nobody else will waste money: that 1976 5000 Pesetas note from Spain does not have any anti-Stokes fluorescence. Not only that, it has no UV activity at all.
So the earliest I know of then is the 1979 Spain series.
Something else good, it concerns the Galina Ulanova test notes from Goznak.
I've been looking online and found four different versions of this note. There are lots of variations but the easiest one to spot is the lower left corner on the obverse. I have arbitrarily named these Version A, B, C and D.
I don't have Version A, but I recently got the other three versions.
An unusual note is Version D, and this is also the one that is easiest to get on eBay. Here's what I found:
1. It fluoresces under UVA (365nm)
2. The bottom left corner also phosphoresces (after UV stimulation). This phosphorescence is very long lasting, several minutes
3. It has anti-Stokes fluorescence, this is the exact same pattern as the part that phosphoresces under UV.
4. This part is interesting: if you start completely dark and then use infrared to stimulate anti-Stokes, this also triggers the same phosphorescence that was started by UV. And the effect lasts just as long.
5. There are differences when viewing the note under UVA (365nm) and UVC (254nm).
So this note is the first one I have seen which has all four features: UVA, UVC, Phosphorescence and anti-Stokes.
By the way it also has the usual reflected infrared appearances. It's a very nice note to get and not expensive.
If anyone has Version A and can test it, please post what you find!
As far as I know, many more variants of the Ulanova note were issued. It seems to me that many of these variants overlap in some way of security features. Perhaps the security features were selected based on the "more expensive" and "less expensive" sets for presentation purposes. Of all the Goznak presentation banknotes, this is the heaviest one.
I know the following information. Maybe there is something else, maybe I am confused somewhere. I have no one of this note and can't check all the invisible security features.
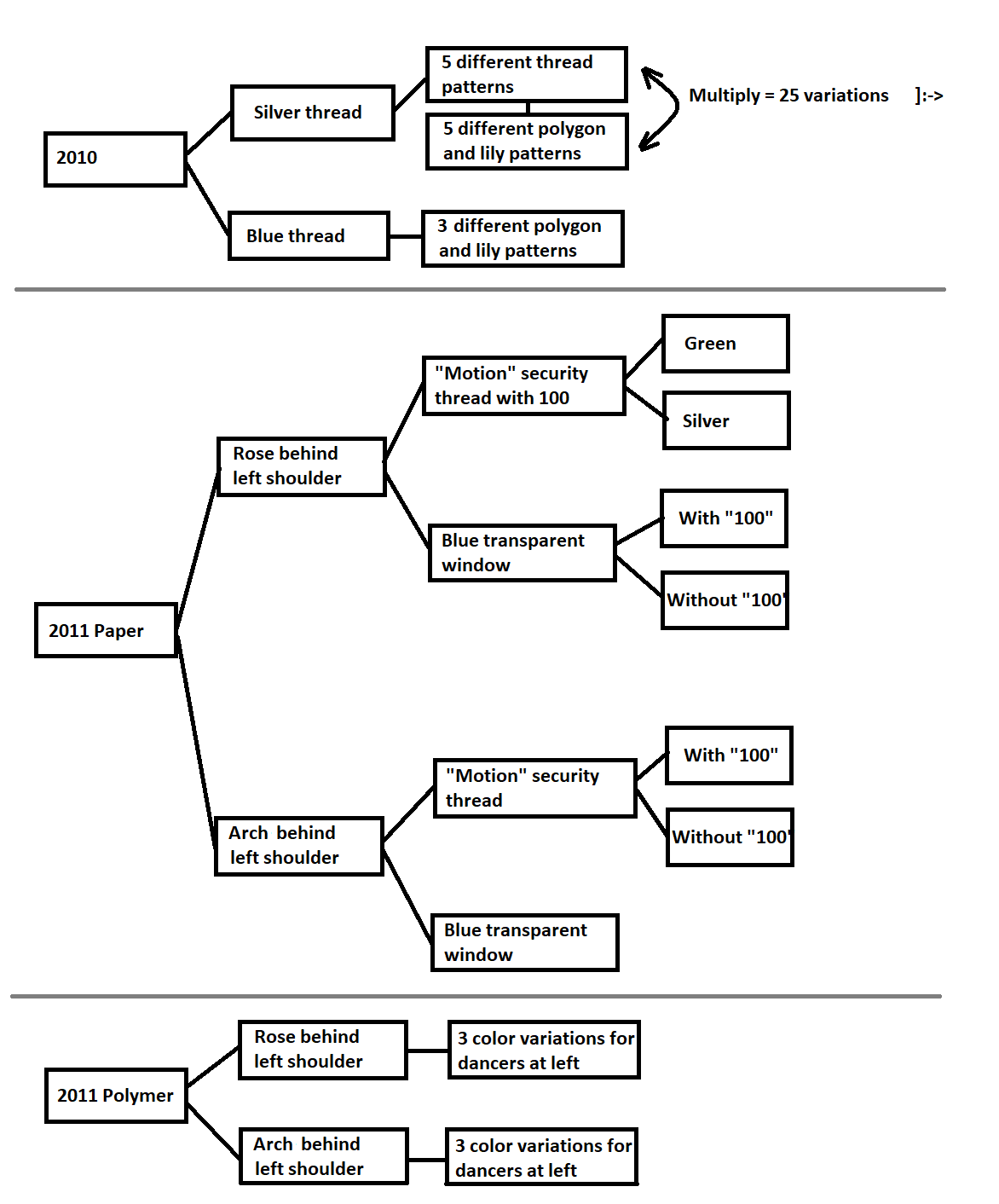
At a high level, all of these notes can be divided into three categories:
1. The 2010 issue (distinguishing feature: a green polygon with or without a lily in the lower left corner);
2. The 2011 paper issue (distinguishing feature: a blue field in the lower left corner, with a swan silhouette on the reverse);
3. The 2011 polymer issue (like the 2011 paper issue, but polymer).
Furthermore, within each of the three, different variants can be distinguished. It's easier to draw here, but this isn't an exact diagram at all, just informational.
Благодаря Брэндону, нашему коллеге из Лондона, удалось отыскать самое раннее (на текущий момент) появление антистокса на банкнотах - это испанские песеты 1979 года. Это существенно сдвинуло нижнюю границу использования элемента. Ходит информация (у меня нет подтверждения кроме сообщений на форумах), что патент на использование антистоксовой люминесценции для защиты документов был выдан в 1974 году, так что теоретически могут быть еще более ранние находки. Но, опять же, интересны не только рекорды, но и фотографии этого нечастого защитного элемента.
That is a surprising number of variants for the ballet note! I think it is an impossible task to get all of them. At least I don't feel so bad now missing the version with the polygon.
Another thing you could find interesting on those notes, which I only saw now, is that the red serial numbers on all my notes on the right hand side have red anti-Stokes fluorescence.
I found a very bad thing about my IR LED lights: they are not enough to detect red anti-Stokes if it is subtle. I was lured into a false sense of security because my lights picked up the red anti-Stokes on the 10 Apsars Abkhazia note.
However... these red serial numbers are not visible under my LED lights but are picked up by my laser.
Strangely, the England notes were better under LED lights than the laser.
It is very disappointing for me because I am going to have to recheck all my notes again, with the laser. I would rather not have to do it by "line scanning" with one laser, maybe a bunch of them in a line can work?
I will be thinking about this some more!
Вы не можете начинать темы Вы не можете отвечать на сообщения Вы не можете редактировать свои сообщения Вы не можете удалять свои сообщения Вы не можете голосовать в опросах Вы не можете присоединять файлы в этом форуме Вы можете скачивать файлы из этого форума